WELCOME_MESSAGE

Procura Generale della Repubblica presso la Corte d'Appello di Sassari

Procura Generale della Repubblica presso la Corte d'Appello di Sassari

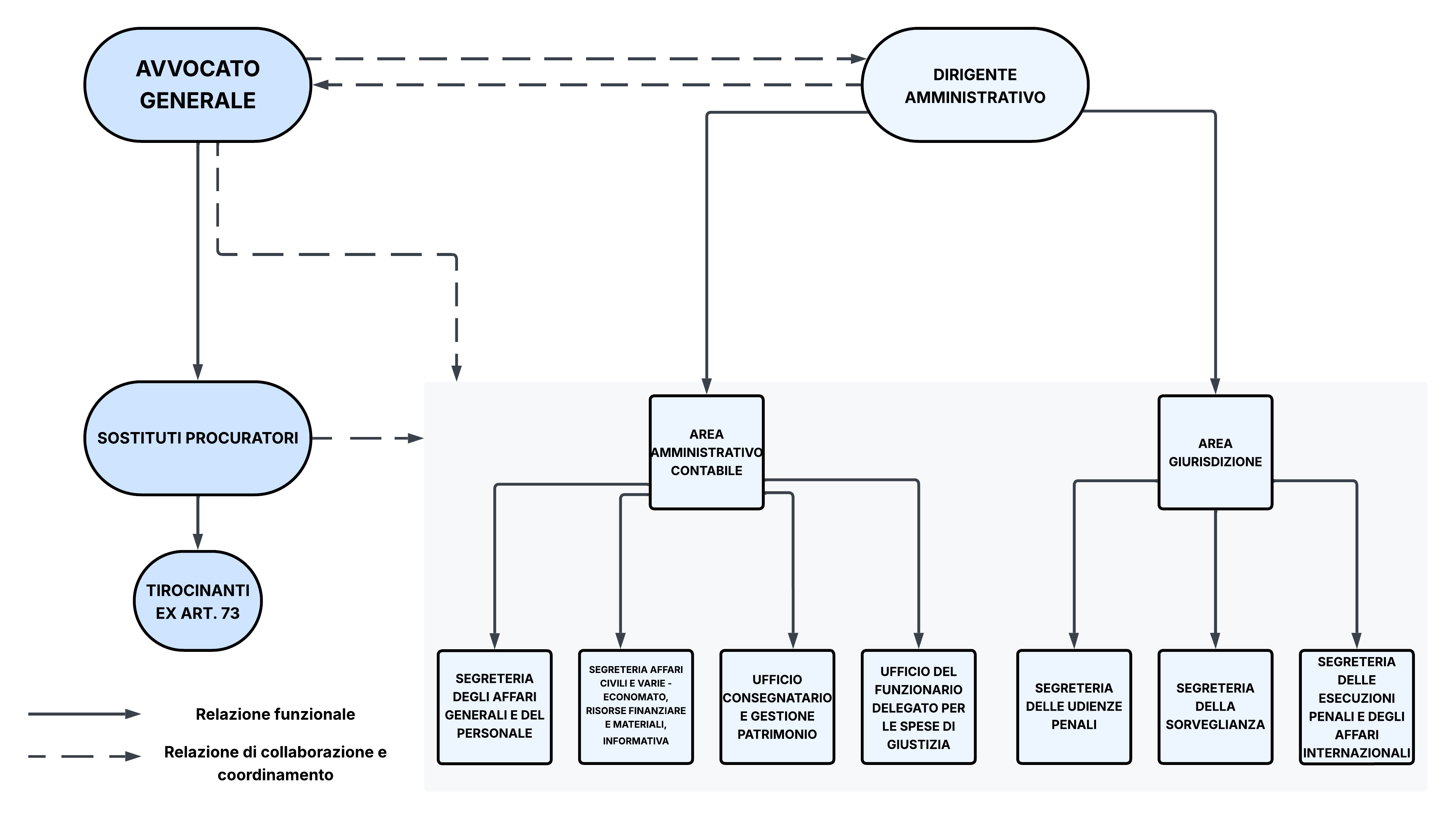
Struttura dell'Ufficio

ORGANIGRAMMA PG CON LEGENDA.png

La Procura Generale di Sassari è articolata su due aree individuate per specifiche funzioni e servizi:  

  • area amministrativo contabile; 
  • area giurisdizione. 

Ogni area è organizzata in segreterie o uffici, suddivisi per omogeneità di attività, secondo criteri di funzionalità, efficienza ed efficacia, al fine di garantire un servizio ottimale alla giurisdizione e all'utenza.

Dal 01/04/2025 è in servizio la Dirigente Amministrativa, Dott.ssa Cristina ZICCHI.

Torna a inizio pagina Collapse